文献分享 | Science子刊:靶向miRNA的基因编辑疗法治疗遗传性MIR96突变耳聋的研究进展

发布时间: 2024-07-17

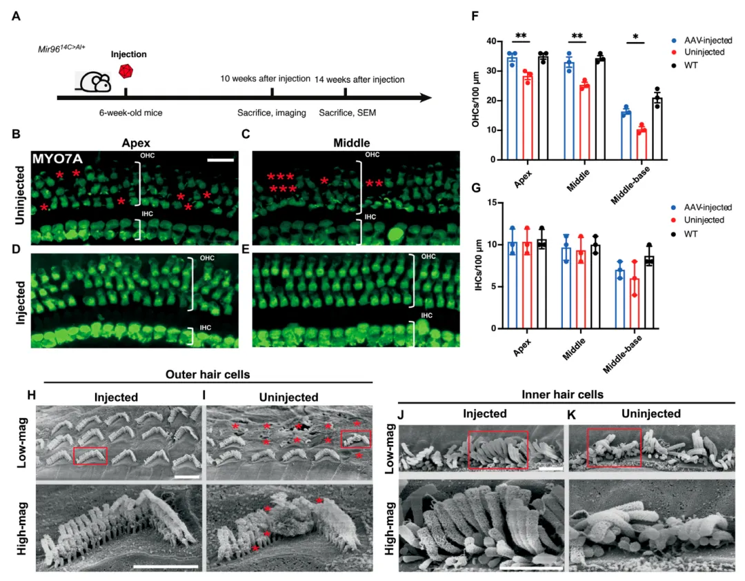
AAV2-SaCas9-KKH-sgRNA4递送到成年Mir9614C>A/+小鼠的耳蜗中,可促进毛细胞存活以及维持静纤毛的完整性

携带多个sgRNA的双AAV系统,可有效靶向人类细胞中所有已知的MIR96种子区突变

 

  论文链接:https://www.science.org/doi/10.1126/scitranslmed.adn0689

 

 来源:生物世界

 

  【声明】本文为转载文章,本平台仅作分享、传递信息,版权归原作者所有,如有侵权,请联系删除。