首页
罕见病数据库
联盟快讯
产业互动
政策分享
产业讯息
大咖有约
罕路同行
专家讲座
学术专栏
文献分享
疾病知识
疾病模型
关于我们
联盟简介
专家智库
申请入会
意见反馈
中文
EN
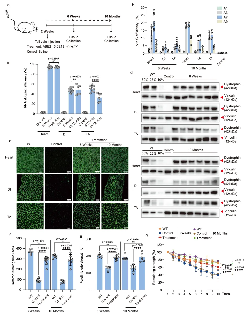
文献分享 | Nature子刊:AAV递送ABE使得人源化DMD小鼠模型的肌肉功能得到了显著改善
发布时间: 2024-07-16
论文链接
:https://www.nature.com/articles/s41467-024-50340-x
来源:生物世界
【声明】本文为转载文章,本平台仅作分享、传递信息,版权归原作者所有,如有侵权,请联系删除。