环状RNA发挥分子海绵作用可作为“帕金森”病的诊断标志物

发布时间: 2022-12-27

  帕金森病(PD)是继阿尔茨海默病(AD)之后第二常见的神经退行性疾病。PD的发病率主要集中在65岁以上的中老年人,且发病率随年龄增长[1]。帕金森病的主要病理是促进黑质多巴胺能神经元变性和死亡。随着神经元的死亡,体内多巴胺(DA)水平逐渐降低。当纹状体(STR)中的DA水平降低80%时,可能会伴随震颤、强直、运动衰竭和平衡障碍等临床症状。并且,一旦个体出现症状,在黑质致密部(SNpc)多巴胺能神经元的损失接近70%。因此,准确的诊断有利于PD的预防和治疗。

  环状RNA (circRNAs)可通过反向剪接,形成共价闭合环状结构。它们在神经系统中大量表达,已成为神经系统疾病的潜在标志物和治疗靶点[2]。外泌体是细胞来源的囊泡,直径30~100nm。研究已经证实,外泌体存在于许多体液中,包括血液、尿液和唾液。circRNA利用外泌体作为转运体,可以穿过血脑屏障进入血液,稳定存在于外周血中。因此,从脑和神经组织病变中释放的circRNAs可以在外周血中检测到,有可能作为一种新的生物标志物来辅助帕金森病的诊断。因此,进一步探索circRNA参与PD的分子机制,有助于更好地理解PD的发病机制和开发治疗靶点。

  2022年10月,北京大学医学部基础医学院张卫光教授Redox Biology发表文章CircSV2b participates in oxidative stress regulation through miR-5107-5p-Foxk1-Akt1 axis in Parkinson’s disease。作者通过构建PD小鼠模型,随后测序、筛选到circSV2b下调。然后,采用体内功能实验探讨circSV2b在PD中的作用,在体外进行CUT&Tag以证实circSV2b结合miR-5107-5p进而释放靶基因Foxk1,然后正调节Akt1转录。机制分析表明,在PD模型中,circSV2b过表达通过ceRNA-Akt1轴抵抗氧化应激损伤。总而言之,miR-5107-5p-Oxk1-Akt1轴可能是PD治疗中circSV2b过度表达的关键靶点。因此,circSV2b可作为诊断和治疗PD的新生物标志物

 

图1.Redox Biology官网截图

 

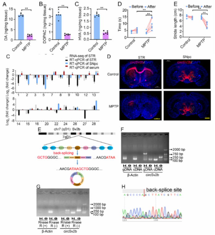
  circSV2b 在MPTP诱导的PD小鼠中下调

  作者使用MPTP建立PD小鼠模型。结果显示,PD小鼠DA及其代谢产物(DOPAC和HVA)的水平降低,运动平衡受损,损伤了多巴胺能神经元。随后,作者使用CIRI2、CIRCexplorer2和DEBKS软件分析PD小鼠SNpc和STR组织的RNA-seq数据,又使用qRT-PCR验证,最终circSV2b作为下调代表,被选中作为研究对象。作者通过背靠背引物验证circSV2b成环,RNase R验证circSV2b的稳定性。

 

图2. circSV2b 在MPTP诱导的PD小鼠中下调

 

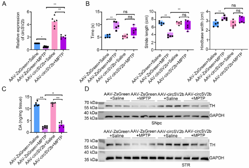
  circSV2b的过表达改善了PD小鼠的症状

  作者采用腺相关病毒技术评估circSV2b过表达对PD小鼠的保护作用(AAV注射组、行为实验组和MPTP注射组)。qRT PCR结果发现,注射AAV导致circSV2b过表达,缓解了小鼠运动平衡障碍,恢复了DA水平等有益现象。这些结果表明,过表达circSV2b可恢复DA合成,提高MPTP诱导的PD小鼠运动机能

 

图3.circSV2b的过表达改善了PD小鼠的症状

 

  CircSV2b发挥ceRNA机制

  CircRNAs可发挥miRNAs的分子海绵、翻译和转录调控等多重作用。miRNA的分子海绵是定位于细胞质的circRNA发挥作用的主要途径。FISH实验和核质分离后qRT-PCR均表示,circSV2b定位于细胞质中。若circRNA发挥分子海绵作用,则circRNA必须与miRNA和AGO2蛋白形成复合体。FISH共定位结果显示circSV2b和AGO2共定位于细胞质。circRNA与miRNA结合使用miRanda、TargetScan和RNAhybrid三重筛选,鉴定出13种miRNA。miRTarBase工具用于预测miRNA靶基因;只有3个候选miRNAs具有下游靶基因。作者比较了MPTP处理后SNpc组织中候选miRNA的水平。结果显示,与其他候选miRNAs相比,miR-5107-5p的升高更为显著。进一步使用抗AGO2抗体和circSV2b探针分别进行RIP和RNA pulldown实验证明,circSV2b具有miRNAs分子海绵的功能。

  由于已有研究证实Foxk1受lncRNA通过ceRNA机制调控,因此在miR-5017-5p的预测靶基因中,Foxk1被选为下游分子。circSV2b、miR-5107-5p和AGO2在细胞质中共定位。而miR-5107-5p和Foxk1也共定位于细胞质。由于miRNA与mRNA的结合也依赖于AGO2,我们进一步使用Foxk1探针进行了RNA pulldown实验,发现Foxk1与AGO2结合。为了证实生物信息学预测分析,作者使用双荧光素酶报告实验验证,miR-5107-5p与circSV2b之间存在相互作用,miR-5107-5p与mRNA Foxk1之间存在相互作用。上述结果表明circSV2b与miR-5107-5p相互作用,miR-5107-5p与mRNA Foxk1相互作用。

 

图4.CircSV2b发挥ceRNA机制

 

  Foxk1是Akt1的转录因子

  由于氧化应激在PD发病机制中的重要作用,作者利用CUT和Tag-seq筛选Foxk1下游与氧化应激相关的靶基因。本采用双重复方法,对样本的数据进行质量评价和质量控制,发现有8013个重叠峰。作者对与峰值相关的基因(转录起始位点(TTS)最接近峰值的基因)进行了基因注释,并对峰值相关基因进行了基因本体(GO)注释和富集分析。对于GO,两个样品均富集氧化应激反应。在本GO项中,选取Akt1的峰值检测结果进行可视化,样品中对应的峰与Akt1的TTS非常接近。作者将目标峰序列与Foxk1 motif进行了比较,发现它们是一致。综上可知,Foxk1是Akt1的转录因子。

 

图5.Foxk1是Akt1的转录因子

 

  CircSV2b调控miR-5107-5p的表达,miR-5107-5p影响Foxk1的表达,Foxk1影响Akt1的表达

  为了进一步探索ceRNA-Akt1的调控作用,作者设计过表达circSV2b质粒在N2A细胞进行验证。结果发现circSV2b过表达后,miR-5107-5p表达下调,Foxk1表达上调。WB分析显示,circSV2b过表达后,Foxk1和Akt1均上调。相反,作者设计了3个circSV2b敲低质粒,结果与过表达相反。此外,作者使用miR-5107-5p mimic转染后,Foxk1和Akt1 mRNA和蛋白表达下调。转染miR-5107-5p inhibitor后,Foxk1和Akt1 mRNA和蛋白表达上调。作者又设计了Foxk1过表达质粒,WB结果显示过表达Foxk1后,Akt1表达上调,而干扰Foxk1则相反。

 

图6.ceRNA-Akt1的调控作用

 

  过表达circSV2b通过ceRNA-Akt1途径抵抗PD中的氧化应激损伤

  为了探索circSV2b过表达导致PD耐药的机制,作者在注射AAV 21天后使用MPTP创建了PD小鼠模型。评估ceRNA-Akt1通路中各分子和氧化应激分子的表达变化。结果表明,circSV2b过表达逆转了MPTP引起的miR-5107-5p的升高,缓解了Foxk1和Akt mRNA和蛋白表达的降低。并且circSV2b过表达降低了MPTP引起的氧化产物MDA的升高,并增强了抗氧化酶(SOD和GSH-PX)的活性。

 

图6.过表达circSV2b通过ceRNA-Akt1途径抵抗PD中的氧化应激损伤

 

  小结

  作者表示,在MPTP条件下,circSV2b过表达可以防止SNpc中多巴胺能神经元的神经退行性变和氧化应激损伤。circSV2b过表达在PD中的神经保护作用可能主要由miR-5107-5p-Foxk1-cAkt1轴介导——这一过程从数据库分析到验证都比较缜密。circSV2b可以通过外泌体转运到外周血,在PD模型的血清外泌体中可以检测到其水平的变化。这提示circSV2b可以作为诊断PD的生物标志物,并且,作者使用了腺相关病毒技术,解析了过表达circSV2b对模型小鼠神经良好的保护作用使其成为治疗PD的一个有前途的靶点。

 

图7.circSV2b在MPTP诱导的PD中的机制

 

参考文献:

[1] M.T. Hayes, Parkinson’s disease and parkinsonism, Am. J. Med. 132 (7) (2019)802–807, https://doi.org/10.1016/j.amjmed.2019.03.001. 

[2] X. You, I. Vlatkovic, A. Babic, et al., Neural circular RNAs are derived from synaptic genes and regulated by development and plasticity, Nat. Neurosci. 18 (4) (2015)603–610, https://doi.org/10.1038/nn.3975.

原文链接: https://doi.org/10.1038/s12276-022-00806-z

 

文章来源于:circRNA公众号