文献分享丨模块化PE系统—SunTag-PE,克服AAV递送难题,大幅提升编辑效率!

发布时间: 2025-04-10

  引导编辑(PE)在遗传疾病治疗方面具有巨大潜力,它可以实现任何所需的碱基替换或局部插入/缺失。然而,全长PE效应分子大小(6.3kb)超出了AAV的包装容量,阻碍了其临床转化。虽然已经使用了各种分割策略来改善其递送,但总是导致PE效率降低。

    

  2025年3月18日,Communications biology在线发表了武汉大学中南医院的最新研究进展:“SunTag-PE: a modular prime editing system enables versatile and efficient genome editing”。该研究通过使用蛋白质标记系统将PE载体分割成GCN4-nCas9和scFv-RT两部分,包装到两个独立的AAV中并诱导高效编辑。结果发现,SunTag-PE能在不同细胞的不同内源性和外源性位点引入所需突变,并且比传统融合PE和之前不同的分割PE策略达到更高的编辑效率。并且这种SunTag系统也适用于其他Cas9蛋白,从而摆脱NGG PAM的限制。SunTag-PE系统的模块化特性提供了一个多功能平台,能够推进PE技术的有效性和更广泛的应用范围。

 

   

  作者首先设计了SunTag-PE2系统:将单链可变片段(scFv)融合到M-MLV RT的N端,同时将不同数量的GCN4拷贝融合到nCas9-H840A的N端或C端。在这个系统中,scFv-RT被n×GCN4-nCas9招募(n代表GCN4的拷贝数,可为1、2、3、5或10)。他们根据结构域顺序将这些载体分别命名为SunTag-PE(n×GCN4-nCas9)和PE-SunTag(nCas9-n×GCN4)(Fig1)。

   

  为了实现这一设计,作者构建了一个双质粒系统:一个质粒表达pegRNA和scFv-RT,另一个表达n×GCN4连接的nCas9。他们将这些质粒共转染入HEK293T细胞和HeLa细胞,通过Sanger测序和深度测序检测编辑效率和indel。研究结果出人意料地显示,当nCas9只连接一个GCN4拷贝时,编辑效率最高。此外,GCN4连接在nCas9的N端通常比连接在C端效果更好(Fig1)。

 

Fig1

 

  在确认了N-1×GCN4-nCas9是最有效的SunTag构型后(简称SunTag-PE),研究者进一步对其进行了深入研究。他们首先在HEK293T细胞的HEK3位点上比较了PE2形式下SunTag-PE与几种不同策略的编辑效率:结果显示,SunTag-PE2在CTT插入编辑方面达到了与传统融合PE2相当的水平(高达14.58%),并且显著高于Split-PE2(7.63%)和MS2-PE2(8.57%)的编辑效率,同时没有增加indel副产物。这表明SunTag系统在保持高编辑效率的同时,也保持了低脱靶率的优势。更重要的是,研究者通过与缺陷型SunTag-PE2(即缺少GCN4)的比较,证实了SunTag-PE2的优越编辑能力主要来源于GCN4-scFv的富集效应。这一结果强调了GCN4标签在SunTag系统中的关键作用(Fig2)。

 

Fig2

 

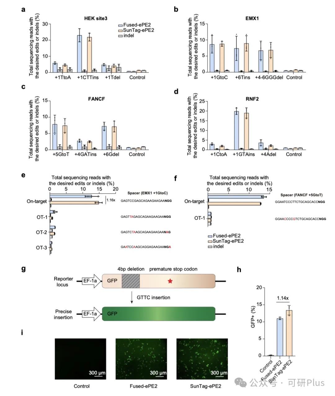
  接着作者使用含有3′端evoPreQ1的工程化pegRNA构建了SunTag-ePE2系统,以进一步提高编辑效率。他们测试了该系统引入核苷酸转换、插入和缺失的编辑效率。实验结果显示,相比于SunTag-PE2,SunTag-ePE2在HEK3位点引入CTT插入的效率提高了1.5倍。SunTag-ePE2在所有四个测试的基因组位点都能高效引入所需突变,编辑水平与ePE2相当,且没有增加indel副产物。并且深度测序结果表明,SunTag-ePE2和Fused-ePE2系统在所有评估位点都表现出极低的脱靶质粒编辑效率(Fig2)。这些结果表明,与标准Fused-ePE2系统相比,SunTag-ePE2系统在大多数靶位点不会显著增加脱靶编辑水平。

  

  作者进一步构建了SunTag-ePE3系统,并测试其引入替换、插入和缺失突变的能力。结果显示,在HEK293T细胞中,SunTag-ePE3的编辑效率比SunTag-ePE2在四个基因组位点上高出2-5倍,这证实了SunTag系统在PE3形式下同样有效。表明SunTag分割策略不会影响PE3的性能增强特性(Fig3)。

 

Fig3

 

  考虑到当前引导编辑器的效率在不同细胞类型中可能有所差异,研究者还在HeLa细胞的四个基因组位点上测试了SunTag-ePE3系统。结果显示,SunTag-ePE3在所有测试位点和所有期望的突变类型上都达到了与传统ePE3相当的编辑水平,且在某些情况下SunTag系统表现出略高的效率。此外,研究者还发现这两个系统在所有评估位点都表现出极低的脱靶编辑效率,进一步证明SunTag-ePE3系统与标准fused-ePE3系统相比,在大多数靶位点不会显著增加脱靶编辑水平(Fig4)。

 

Fig4

 

  为证明SunTag-PE系统的模块化特性,研究团队构建了SauCas9-SunTag-PE和FrCas9-SunTag-PE,以探究SunTag-PE是否适用于其他Cas9同源物。对于SauCas9 DSB-SunTag-PE,研究者在EMX1位点尝试了三种不同类型的编辑:转换、插入和缺失。结果表明,替换显示最低效率为0.66%,而插入和缺失分别表现出较高的效率,为3.7%和9.10%。这些数据表明,SunTag-PE系统是一个模块化且易于使用的平台,可用于构建不同Cas9同源物的质粒编辑器。与传统融合PE相比,由于模块化的特性,这种技术转化更加简便快捷,为质粒编辑实验设计提供了更大的灵活性。

   

  在确认了SunTag-PE系统的高效编辑能力后,研究团队进一步测试了这个系统是否可以通过两个AAV载体进行递送。他们首先使用SunTag-PE2系统在HEK293T细胞的HBB基因中引入A-T到T-A的转换突变,构建了一个HBB突变细胞系。这个突变模拟了镰状细胞病中的病理突变,为后续治疗应用提供了良好的疾病模型。

 

Fig5

 

  随后,研究者将N-1×GCN4-nCas9(4.67 kb)编码在一个AAV载体中,将针对HBB(T到A)的pegRNAs/ngRNA组合与scFv-RT一起编码在另一个载体中(4.36 kb)。这种设计充分利用了SunTag系统可分离的特性,使每个载体的大小都控制在AAV的包装限制(约4.8 kb)之内。当这两个载体一起递送到HBB突变细胞中时,研究者观察到平均约25.47%的HBB T到A替换频率(Fig5)。这一结果表明双AAV递送的SunTag-ePE3系统能够有效地在细胞中重组并执行基因编辑功能。相比之下,当只递送含pegRNA-ngRNA-scFv-RT的载体时,未检测到任何预期的编辑,这证实了完整系统对于实现基因编辑的必要性。

  

  总之,SunTag-PE系统提供了高效灵活的模块化质粒编辑策略,为临床应用铺平了道路。

 

来源:可研Plus
 
【声明】本文为转载文章,本平台仅作分享、传递信息,版权归原作者所有,如有侵权,请联系删除。