2023中国罕见病行业趋势观察报告

发布时间: 2023-03-14

  近期,病痛挑战基金会联合弗若斯沙利文咨询公司共同发布了《2023中国罕见病行业趋势观察报告》,报告旨在回顾梳理中国罕见病在诊断、用药、保障、特医食品及创新服务等方面的发展,概述这一领域在过去面临的问题和取得的进步,并对中国罕见病综合服务体系提出展望,希望对中国罕见病领域的政策制定者、倡导者、相关机构从业者、罕见病病友以及广大社会关注人群有所助益。

  中国的现代化离不开人的健康,人的健康也涉及到罕见病患者的权益,用药和保障。中国罕见病联盟执行理事长李林康呼吁大家尊重每一个罕见生命,一起携手共同推进中国罕见病的防治事业,点亮罕见病病友的生命之光。

 

 

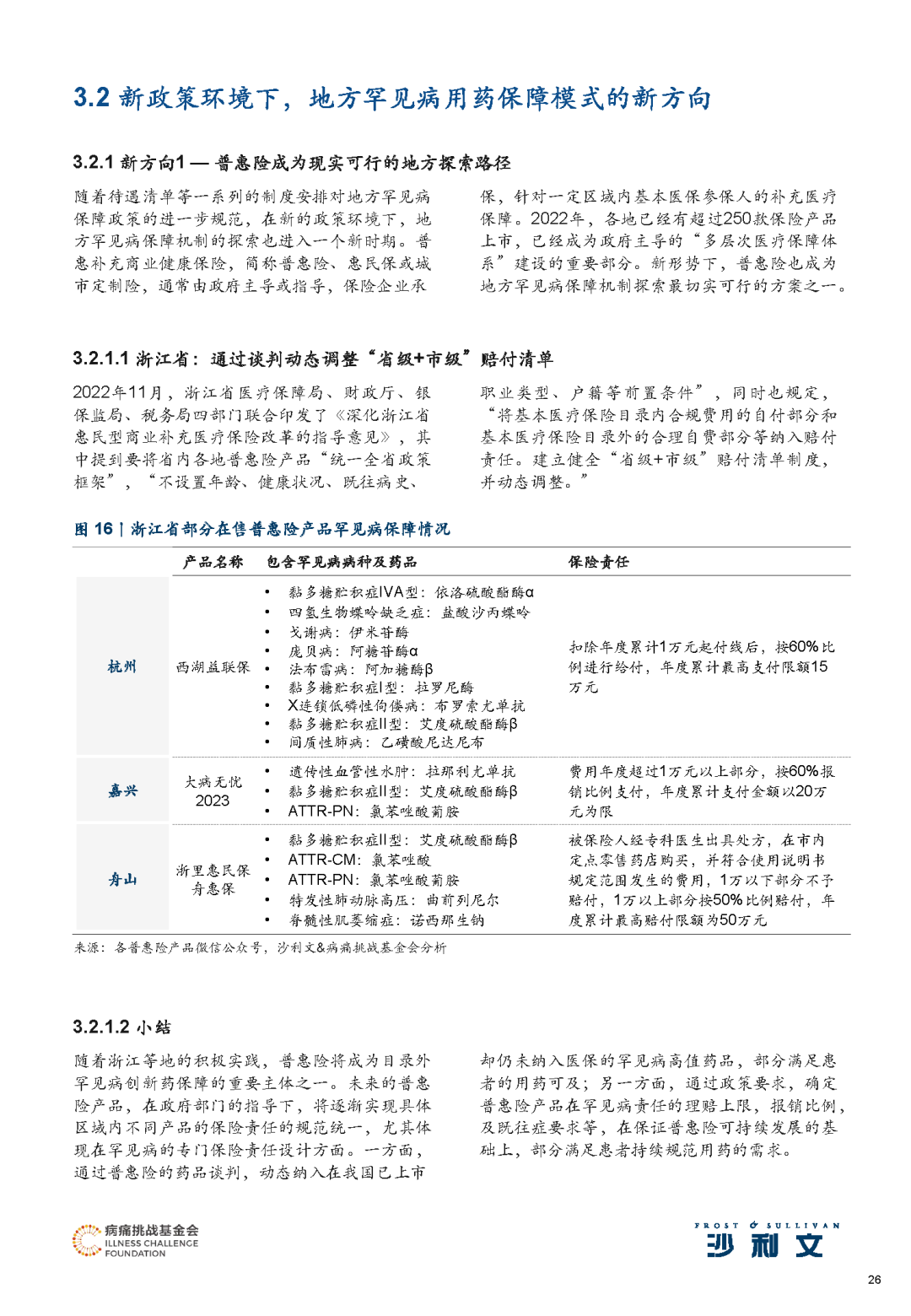
报告来源于沙利文、病痛挑战基金会